Circle MSP Logo

Circle MSP / AVNC Collaboration Docs

AVNC Logo

Sprint 0

Pre–Kickoff

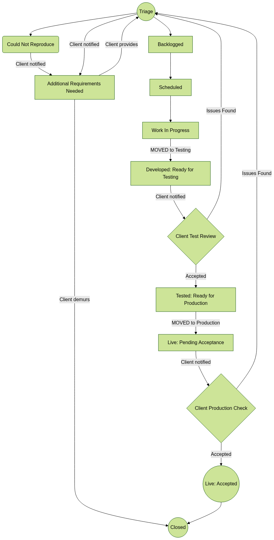
UI/UX Examples Risk Mitigation Strategies Feature Development Flow

Sprint 1

Kickoff ([] – )

Timeline Pain Points & Solutions Retrospective

Sprint 2

Process Confirmation & Refinement ()

Known Processes

Sprint 3

UI/UX Development & Feature Mockups ()

Preliminary Presales UI Ideas

Main UI Collection

Sprint 3 UI/UX Hub

Feature Categories

Feature UIs (Basic) Feature UIs (Professional) Feature UIs (Unified)

Individual Feature Areas

Activity Tracking Data Management Integration Sales Process Territory Management

Dashboard Options

Cards Dashboard Split Dashboard Focus Dashboard

Workflow Examples

Lead Intake Workflow Exception Queue Assignment Review

Wireframe Variations

Feature Wireframes Balanced Wireframes Vynyl Style Wireframes

Sprint 4

Process Refinement and Confirmation ()

Interactive Process Viewer

Revised Flowcharts

Current (As Is)
Billing Admin Process Lead to Opportunity (Current) Order Fulfillment Process Overall Business Process
Future (Should Be)
Data Integration Quality Flow Lead to Opportunity (Future) Rep Daily Workflow Sales Stage Progression Territory Assignment Logic

Sprint 5

CRM Development ()

Prototype Printer Configurator
Import & Dedup Import Mapping

Import Review Screen Prototypes

Flat View

All Records
Selected rows
Action Required, with Resolve Fuzzy Match popover